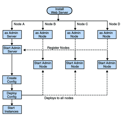
iPlanet Cluster가 어떤식으로 동작하는지는 아래 순서도를 확인 하면 알 수 있다.

iPlanet 설치 시 Node A는 Administration Options 부분에서 "1. Create an Administration Server and a Web Server Instance" 를 선택하고 나머지 Node B,C,D는 "2. Create an Administration Node" 부분을 선택하면 된다.
이후 Register Nodes 들은 다음 내용이 나오는데 NodeA의 IP 와 Admin SSL Port를 입력해 주면 된다.
Administration Server Host Name {"<" goes back, "!" exits} 192.168.56.222
Administration Server SSL Port {"<" goes back, "!" exits} 8990
Administrator User Name [admin] {"<" goes back, "!" exits}
Administrator Password:
이후 Admin Console을 보면 관린서버 이외의 node 서버가 추가 되었다.

참조 Doc
https://docs.oracle.com/cd/E19146-01/821-1828/gehjo/index.html
'Oracle Fusion Middleware > Oracle HTTP Server' 카테고리의 다른 글
| OHS Plugin Tutorials - WLIOTimeoutSecs, Idempotent (0) | 2022.05.25 |
|---|---|
| OHS Plugin Tutorials - ConnectRetrySecs, ConnectTimeoutSecs (0) | 2022.05.25 |
| OHS Plugin Tutorials - DynamicServerList (0) | 2022.05.25 |
| OHS Plugin Tutorials - MatchExpression (0) | 2022.05.25 |
| OHS Plugin Tutorials - WebLogicCluster (0) | 2022.05.25 |